Тотальная эффективность инфомаркетинга 4.0

0/5 ·
Создан: 2 июля 2019 г. Обновлён: 23 марта 2026 г.

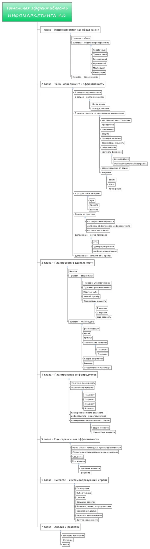
Работа из дома часто превращается в хаос, где управление временем и задачами становится критической точкой роста для бизнеса. Эта система помогает перестроить личные процессы так, чтобы фокусироваться на приоритетных задачах и увеличивать прибыль без увеличения рабочего дня. Внутри разбираются методы управления проектами и личной продуктивности, адаптированные специально для специфики инфобизнеса. Вы научитесь настраивать планирование и исполнение задач так, чтобы делать больше важного за меньший промежуток времени.

Другие материалы автора

Т
Можно купить
80 ₽

Тотальная эффективность инфомаркетинга

Дмитрий Зверев
Лучшие сервисы и программы для инфобизнеса 4.0 Можно купить
80 ₽ 670 ₽ −88%

Лучшие сервисы и программы для инфобизнеса 4.0

Дмитрий Зверев
П
Можно купить
94 ₽ 1 050 ₽ −91%

Прибыльные запуски инфопродуктов

Дмитрий Зверев
С
Можно купить
210 ₽ 1 270 ₽ −83%

Сервисы и программы для инфомаркетинга 2020

Дмитрий Зверев
Мини-курс с календарными планами маркетинговой активности в онлайн-проекте Можно купить
140 ₽ 970 ₽ −86%

Мини-курс с календарными планами маркетинговой активности в онлайн-проекте

Дмитрий Зверев
Комплект выжимок из тренингов западных гуру Можно купить
80 ₽

Комплект выжимок из тренингов западных гуру

Дмитрий Зверев
Привлечение подписчиков из Яндекс Директ Можно купить
80 ₽

Привлечение подписчиков из Яндекс Директ

Дмитрий Зверев
Нейросетевая движуха с контентом 2023 Можно купить
900 ₽ 6 500 ₽ −86%

Нейросетевая движуха с контентом 2023

Дмитрий Зверев
Создание живых видео, скринкастов и трансляций через программу OBS Можно купить
80 ₽ 500 ₽ −84%

Создание живых видео, скринкастов и трансляций через программу OBS

Дмитрий Зверев
0 · 0 отзывов

Отзывов пока нет. Будьте первым!

Ещё интересные курсы

Т
Можно купить
80 ₽ 490 ₽ −84%

Тяга к знаниям

Psi-technology
Три медитации: От бессонницы, На успех, На избавление от негативных установок Можно купить
82 ₽ 888 ₽ −91%

Три медитации: От бессонницы, На успех, На избавление от негативных установок

Наталья Касарина
З
Можно купить
292 ₽ 1 777 ₽ −84%

Здоровый человек без лекарств

Анна Саркисян
Точка опоры или Как достичь всего, что вы хотите в жизни Можно купить
128 ₽ 449 ₽ −71%

Точка опоры или Как достичь всего, что вы хотите в жизни

Юрий Вагин