Тренинг по созданию клуба в онлайн-проекте

0/5 ·
Создан: 24 апреля 2022 г. Обновлён: 23 марта 2026 г.

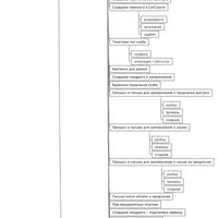
Клубная модель в онлайн-проекте позволяет превратить разовые продажи в систему стабильного дохода через регулярную подписку. Этот тренинг закрывает весь цикл запуска: от выбора бизнес-модели и планирования контента до технической сборки на GetCourse.

Внутри разбираются не только технические настройки (от создания лендингов до автоматизации продлений), но и маркетинговые стратегии: как выстраивать лояльность, удерживать участников и увеличивать конверсию в покупку ваших флагманских продуктов. Автор делает акцент на модели ручного продления доступа вместо автоматических рекуррентных списаний, что позволяет сформировать более осознанное и вовлеченное сообщество.

К финалу обучения вы пройдете путь от идеи до готового к запуску закрытого сообщества с настроенными процессами приема платежей и управления контентом.

Другие материалы автора

Привлечение подписчиков из Яндекс Директ 2.0 Можно купить
57 ₽ 770 ₽ −93%

Привлечение подписчиков из Яндекс Директ 2.0

Дмитрий Зверев
Создание живых видео, скринкастов и трансляций через программу OBS Можно купить
80 ₽ 500 ₽ −84%

Создание живых видео, скринкастов и трансляций через программу OBS

Дмитрий Зверев
Тотальный курс по экспертным книгам Можно купить
400 ₽ 3 700 ₽ −89%

Тотальный курс по экспертным книгам

Дмитрий Зверев
Курс созданию постов и иного контента через нейросети Можно купить
102 ₽ 1 170 ₽ −91%

Курс созданию постов и иного контента через нейросети

Дмитрий Зверев
0 · 0 отзывов

Отзывов пока нет. Будьте первым!

Ещё интересные курсы

30 000 рублей на сайтах за 60 дней Можно купить
96 ₽ 25 700 ₽ −100%

30 000 рублей на сайтах за 60 дней

Роман Пузат
К
Можно купить
100 ₽

Консалтинговый бизнес в онлайне: запуск и продвижение

П
Можно купить
98 ₽

Продвижение событий с бюджетом и без

И
Можно купить
364 ₽ 5 500 ₽ −93%
1.0

Интенсив «Личный бренд»

cozy.and.lazy
Автоворонки и контентмейкинг в соцсетях Можно купить
270 ₽ 9 950 ₽ −97%

Автоворонки и контентмейкинг в соцсетях

Тимур Кадыров
П
Можно купить
80 ₽ 990 ₽ −92%
5.0

Пиши. Привыкай. Как превратить развитие блога в привычку

Галина Иевлева
Полное продвижение для швейных блогов Можно купить
246 ₽ 2 499 ₽ −90%

Полное продвижение для швейных блогов

Елена Самарина