Создание постов и других текстов через нейросети (книга)

5,0/5 ·
Создан: 12 июня 2024 г. Обновлён: 20 марта 2026 г.

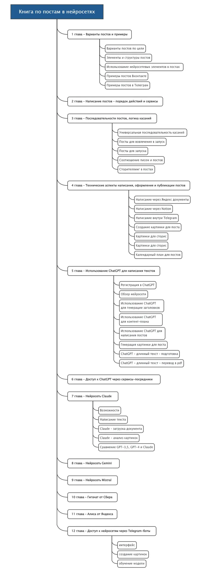
Практическое руководство (книга объемом 402 страницы) по автоматизации создания текстового контента с помощью инструментов искусственного интеллекта. Материал охватывает полный цикл работы с текстами для социальных сетей, рассылок, статей и PDF-материалов.

Основное внимание уделено интеграции различных нейросетей в ежедневную работу маркетолога или автора контента. Рассматриваются как флагманские модели (ChatGPT, Claude, Gemini), так и локальные решения (Яндекс Алиса, GigaChat), а также способы доступа к ним через сервисы-посредники и Telegram-боты. Книга содержит готовые методики составления запросов (промпт-инжиниринг), логику построения контент-стратегий и технические советы по оформлению и публикации материалов.

Другие материалы автора

J
Можно купить
80 ₽

JustClick - сервис для инфобизнеса. Тотальная книга. Версия 3.0

Дмитрий Зверев
Мини-реалити с созданием бесплатного продукта в режиме реального времени Можно купить
96 ₽

Мини-реалити с созданием бесплатного продукта в режиме реального времени

Дмитрий Зверев
Создание уникальных картинок и фотографий в нейросетях Можно купить
80 ₽

Создание уникальных картинок и фотографий в нейросетях

Дмитрий Зверев
Тренинг по созданию системы инфопродуктов и офферов в онлайн-проекте Можно купить
598 ₽

Тренинг по созданию системы инфопродуктов и офферов в онлайн-проекте

Дмитрий Зверев
Создание разнообразных видео через нейросети Можно купить
80 ₽ 570 ₽ −86%

Создание разнообразных видео через нейросети

Дмитрий Зверев
5,0 · 3 отзыва
L
luxfero
10 августа 2024 г.
Достоинства

Интересный материал, можно подсмотреть некоторые шаблоны для промтов.

Недостатки

Недостатков не обнаружено. Совсем

X
XBoss
28 июля 2024 г.
Достоинства

Книга Дмитрия Зверева «Создание постов и других текстов через нейросети» — полезное руководство по использованию ИИ для создания качественного контента.

Недостатки

Чисто. Ни одной претензии

U
ufovo
27 июля 2024 г.
Достоинства

Материал хорошо систематизирован, курс мотивирует и поднимает настроение. Подойдет для начинающих, удобно разобраны темы видов контента и промтов для GPT.

Недостатки

Информацию можно найти в открытом доступе бесплатно, автор субъективно воспринимается как инфоцыган.

Поделитесь своим опытом прохождения курса

Ещё интересные курсы

МЕГА пак для дизайнера Можно купить
80 ₽ 1 650 ₽ −95%

МЕГА пак для дизайнера

М
Можно купить
80 ₽

Мой домашний офис

OrgLady
Ш
Можно купить
80 ₽ 2 200 ₽ −96%
5.0

Школа креативного мышления

Lil School
Custom Title и Alt для картинок OpenCart Можно купить
100 ₽ 500 ₽ −80%

Custom Title и Alt для картинок OpenCart

Э
Можно купить
168 ₽ 2 771 ₽ −94%

Эндокринная система

Maitreya Fields
Перешив цветной норки в модель «Летучая мышь» Можно купить
224 ₽ 600 ₽ −63%

Перешив цветной норки в модель «Летучая мышь»

Ирина Берзина
Переделываем советский шкаф в дизайнерский Можно купить
150 ₽ 550 ₽ −73%

Переделываем советский шкаф в дизайнерский

Елена Воробей
Кулич Царский заварной по старинной рецептуре 1910 года Можно купить
190 ₽ 500 ₽ −62%

Кулич Царский заварной по старинной рецептуре 1910 года

Мария Манахова
How to Code - Автоматизация через Playwright Можно купить
1 000 ₽ 40 000 ₽ −98%

How to Code - Автоматизация через Playwright

Ahillary