Интеграция с 1С для начинающих

0/5 ·
Создан: 20 февраля 2021 г. Обновлён: 23 марта 2026 г.

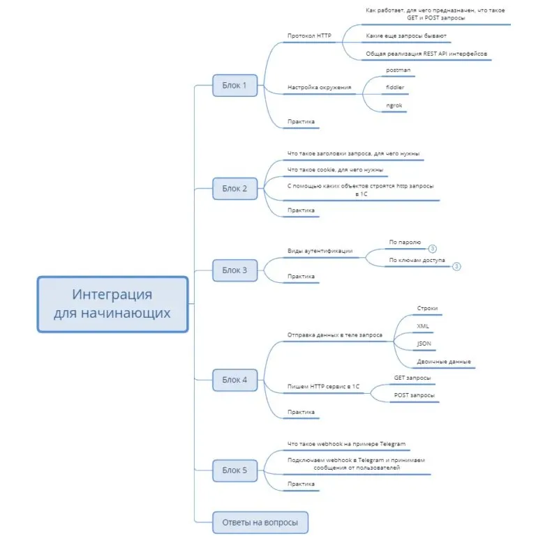
Вам необходимо наладить обмен данными между 1С и внешними системами, но вы не знаете, с чего начать — здесь разбираются базовые инструменты и архитектурные подходы для настройки интеграций. Курс объясняет принципы работы механизмов обмена, которые позволяют передавать справочники, документы и остатки товаров, минимизируя ручной ввод данных. Материал ориентирован на разработчиков и технических специалистов начального уровня, которые хотят автоматизировать взаимодействие 1С с сайтами, CRM или другими учетными системами.

Другие материалы автора

Интеграция 1С и Битрикс 24 через расширения Можно купить
158 ₽ 2 990 ₽ −95%

Интеграция 1С и Битрикс 24 через расширения

Илья Низамов
И
Можно купить
274 ₽ 5 990 ₽ −95%
5.0

Интеграция 1С и Битрикс 24 через расширения

Илья Низамов
Telegram 1C. Полный разбор API Можно купить
80 ₽ 1 000 ₽ −92%
3.0

Telegram 1C. Полный разбор API

Илья Низамов
Разработка HTML интерфейса мобильного приложения 1С Можно купить
80 ₽ 1 000 ₽ −92%

Разработка HTML интерфейса мобильного приложения 1С

Илья Низамов
Сервер взаимодействия 1С на Python Можно купить
80 ₽ 1 500 ₽ −95%

Сервер взаимодействия 1С на Python

Илья Низамов
P
Можно купить
112 ₽ 2 691 ₽ −96%

Power BI 1С. Курс по интеграции

Илья Низамов
N
Можно купить
80 ₽ 1 000 ₽ −92%

NuxtJS + 1C. Личный кабинет контрагента

Илья Низамов
Р
Можно купить
532 ₽ 9 800 ₽ −95%

Разработка сайта на Django для оформления заказов контрагентами в 1С

Илья Низамов
0 · 0 отзывов

Отзывов пока нет. Будьте первым!

Ещё интересные курсы

J
Можно купить
298 ₽ 3 500 ₽ −91%

jCart. VIP версия - Корзина для быстрого заказа товаров и цифровая торговля

Администрирование систем на 1С Можно купить
168 ₽ 6 200 ₽ −97%
5.0

Администрирование систем на 1С

JSON with Java APIs, jQuery and JSON REST Web Services Можно купить
238 ₽ 670 ₽ −64%

JSON with Java APIs, jQuery and JSON REST Web Services

Udemy
П
Можно купить
5 412 ₽ 29 430 ₽ −82%

Продуманный гибкий HelpDesk на 1С 8.3

Софтонит
О
Можно купить
122 ₽ 1 500 ₽ −92%

Обработки по НДС 20%

infostart
Р
Можно купить
438 ₽ 9 990 ₽ −96%
5.0

Расчеты с персоналом по оплате труда

Специалист
П
Можно купить
158 ₽ 3 000 ₽ −95%
2.0

Переход с 1С:УПП на 1С:ERP

NFP
Мастер-класс gRPC Node.js: создание современных API и микросервисов Можно купить
180 ₽ 959 ₽ −81%

Мастер-класс gRPC Node.js: создание современных API и микросервисов

Stephane Maarek
У
Можно купить
208 ₽ 9 300 ₽ −98%

Управление доступом 1C

1c-uc3.ru