Флагман VI

0/5 ·
Создан: 11 сентября 2024 г. Обновлён: 23 марта 2026 г.

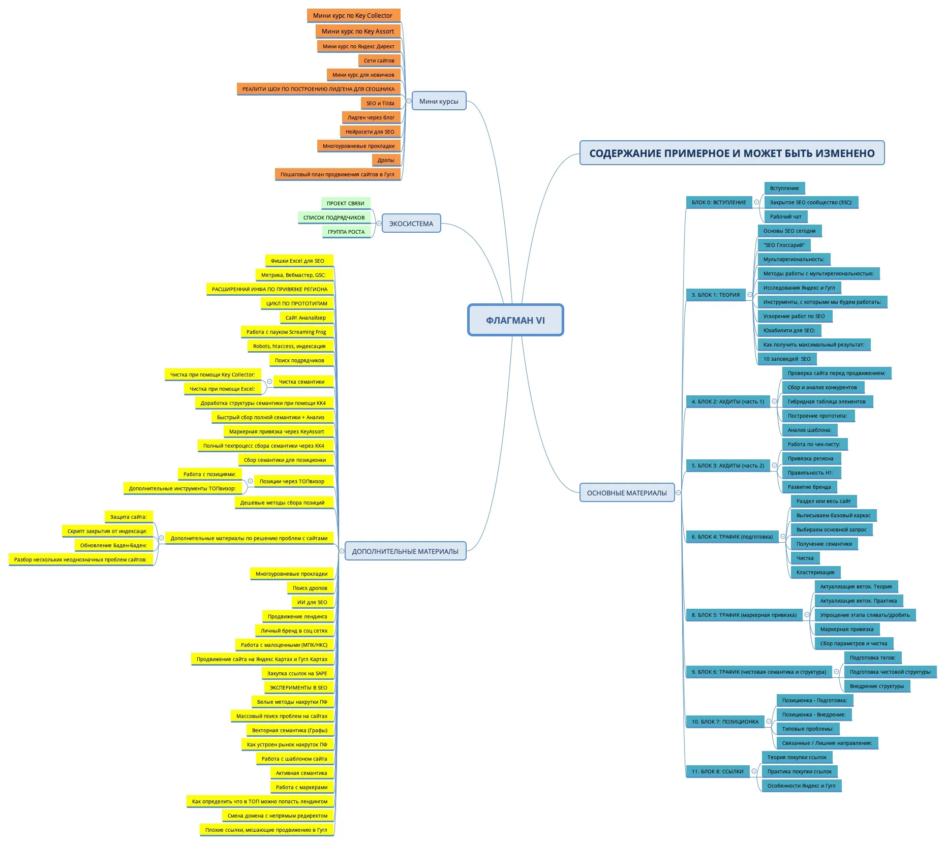
Алгоритм продвижения сайтов в Яндекс и Google адаптирован под изменения поисковых систем 2024 года, чтобы вернуть стабильный рост коммерческим проектам. Основной акцент сделан на работе с брендовыми факторами, актуальных ссылочных стратегиях и методах привязки регионов.

Внутри разбираются:

  • Технологии продвижения в Google, оформленные в отдельный мини-курс.
  • Пошаговые схемы закупки ссылок, которые работают в текущих реалиях.
  • Инструменты делегирования и построения воронок продаж для владельцев бизнеса и SEO-специалистов.
  • Методики правильного съема позиций и мониторинга динамики трафика.

Курс ориентирован на SEO-специалистов и владельцев коммерческих сайтов, у которых уже есть проект для работы. В дополнение прилагается проверенный список подрядчиков для аутсорсинга и материалы по управлению командой и лидогенерации.

Профессии
Инструменты

Другие материалы автора

Материалы закрытого SEO-сообщества. Апрель 2023 Можно купить
264 ₽ 3 700 ₽ −93%

Материалы закрытого SEO-сообщества. Апрель 2023

Антон Маркин
Материалы закрытого SEO-сообщества. Май 2023 Можно купить
336 ₽ 3 700 ₽ −91%

Материалы закрытого SEO-сообщества. Май 2023

Антон Маркин
Материалы закрытого SEO-сообщества Можно купить
504 ₽ 3 700 ₽ −86%

Материалы закрытого SEO-сообщества

Антон Маркин
М
Можно купить
412 ₽ 3 700 ₽ −89%

Материалы закрытого SEO-сообщества. Сентябрь 2023

Антон Маркин
Материалы Закрытого SEO-сообщества Можно купить
460 ₽ 3 700 ₽ −88%

Материалы Закрытого SEO-сообщества

Антон Маркин
Материалы закрытого SEO-сообщества. Январь 2024 Можно купить
500 ₽ 4 500 ₽ −89%

Материалы закрытого SEO-сообщества. Январь 2024

Антон Маркин
0 · 0 отзывов

Отзывов пока нет. Будьте первым!

Ещё интересные курсы

Контент-маркетолог: полезная информация как двигатель бизнеса Можно купить
330 ₽ 24 300 ₽ −99%

Контент-маркетолог: полезная информация как двигатель бизнеса

Нетология
Интернет-маркетинг для клиник Можно купить
172 ₽

Интернет-маркетинг для клиник

WebPromoExperts SMM Day Можно купить
870 ₽ 1 200 ₽ −28%

WebPromoExperts SMM Day

WebPromoExperts
Продвижение Пинтерест на русском Можно купить
80 ₽ 1 250 ₽ −94%

Продвижение Пинтерест на русском

Юрий Бошников
O
Можно купить
298 ₽

Online курс по спаму без банов по ВКонтакте

spamconsulting
Продвинутый курс по созданию сайта с нуля Можно купить
198 ₽

Продвинутый курс по созданию сайта с нуля

Юрий Бошников
Самые ленивые способы заработать деньги в Интернете. Пассивный доход в Интернете Предзаказ
2 200 ₽

Самые ленивые способы заработать деньги в Интернете. Пассивный доход в Интернете

Энначат Аюб